新闻中心

|关于发布《危险废物鉴别标准通则》(GB 5085.7-2019)的公告

发布:陕西泰鑫有色金属综合利用有限公司 浏览:1275 时间:2019/11/27 11:13:57 << 返回
危废高参

重磅|关于发布《危险废物鉴别标准通则》(GB 5085.7-2019)的公告

危废高参 1周前

shi全新升级 | 第二版《危废黄页大全》预售七折 



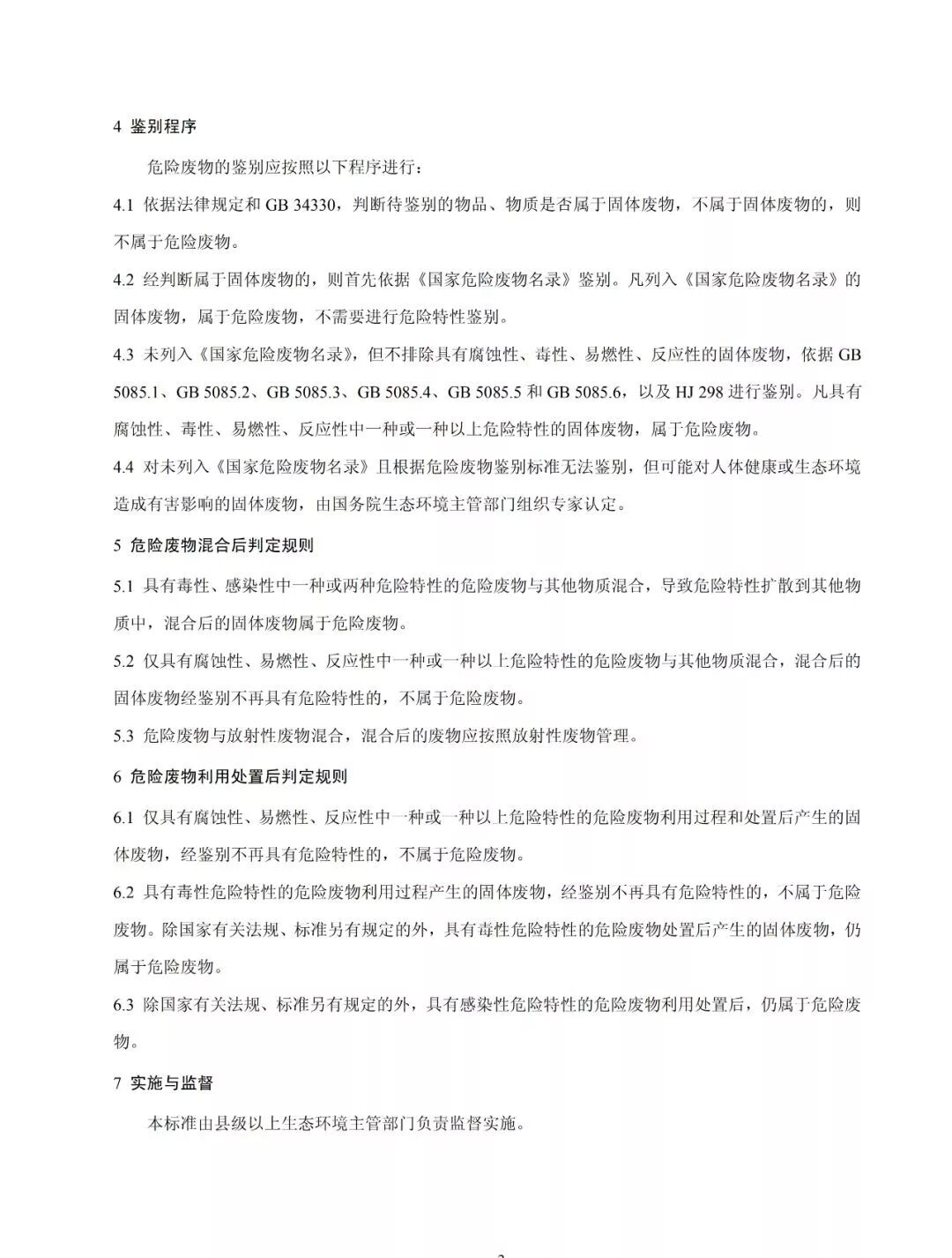
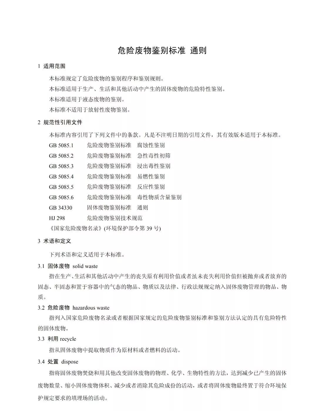
为贯彻《中华人民共和国环境保护法》《中华人民共和国固体废物污染环境防治法》,防治污染,保护和改善生态环境,现批准《危险废物鉴别标准 通则》为国家环境保护标准,并由生态环境部与国家市场监督管理总局联合发布。

标准名称、编号如下:

《危险废物鉴别标准 通则》(GB 5085.7-2019)。

以上标准自2020年1月1日起实施,自实施之日起,《危险废物鉴别标准 通则》(GB 5085.7-2007)废止。

以上标准由中国环境出版集团有限公司出版。标准内容可在生态环境部网站(http://www.mee.gov.cn)查询。

特此公告。 

(此公告业经国家市场监督管理总局田世宏会签)

  生态环境部

  2019年11月7日

(此件社会公开)

抄送:各省、自治区、直辖市生态环境厅(局),新疆生产建设兵团生态环境局,环境标准研究所。

生态环境部办公厅2019年11月12日印发


来源:中环联固危废土壤治理专委会



目前40000+人已关注我们

       

       

免责声明:

本网(危废中国网:www.wasteinchina.com)转载的部分文章、图文、视频来自网络,其版权属原作者所有,本网转载出于信息传递之目的,转载内容及留言并非本网观点或立场,若您对本公众号所转载的内容有任何异议或涉及版权问题,请联系通知我们以迅速采取适当措施处理。

编辑部工作人员微信:waschina

商务人员电话:18158171286

投稿邮箱:wasteinchina@163.com

本网(危废中国网:www.wasteinchina.com)中,“信息来源”标注为“危废网讯”、“危废中国网”、“危废江湖”的所有文字、图片和音视频内容,版权均属危废中国网所有,任何媒体、网站或个人未经本网协议授权不得转载、链接、转贴或以其他方式复制发表。已经本网协议授权的媒体、网站,在下载使用时须注明“信息来源:危废中国网”,违者本网将依法追究责任。


大家都在关注


11月15日前 7折预售!危废行业 人手必备……

人从众𠈌!一大波危废产废企业……就差你了!

上榜了吗 | 2019年十大最具价值固(危)废上市公司

惊曝!隐瞒20年 清出4万余吨“毒液” 覆盖处寸草不生……

实在填不下了!国内最大填埋场将封场 提前20年超负荷饱和……

大佬发言!水泥窑处置固危废 这几大优势彻底“碾压”传统焚烧炉……

欠债46亿、卖资产还债!31亿又遭冻结 这家环保公司真的要破产了吗?

资本巨鳄狼吞虎咽!上市公司扎堆收购危废公司 是福是祸?

高能环境:危废板块稳扎稳打,运营占比继续提升

山东形势严峻!危废能力建成950万吨 废盐、氰化尾渣却大量贮存 无法处置 多个危废项目延期……

巨量!4年堆存18000吨危废!督察组批:马上治理!

惨亏!东方园林前三季亏9亿 市值一年蒸发百亿

7000元?危废被公然叫卖背后:更致命的“黑金链”横行!

收购!高能环境拟收购阳新鹏富及靖远宏达股权实现全资控股

固废危废运费要暴涨!中央下令严查:11月1日起实施……

独家重磅!继重庆、陕西后 四川又与甘肃签订跨省合作危废监管协议!!

大量鱼类死亡!知名食品"旺旺"陷重大污染案……

教授当董事长冲击科创板!这家危废处置利用“大王”上市已经受理……

首次明确!焚烧填埋危废项目不再建!鼓励利用、收集贮存危废项目

央视罕见曝光!3000吨废物 11人涉案团伙 有钱赚没命花……

扛不住了!盛运环保卖在建工程发工资……瀚蓝环境接盘!

又是国资接盘!雪浪环境三大股东"套现"清仓离场

    阅读 552
    写下你的留言

    已留言

    删除该留言吗?
    Copyright 2006-2015 陕西泰鑫有色金属综合利用有限公司
    地址:陕西省渭南市澄城县工业园区
    电话:0913-6750039    手机:13152352356
    网站设计:西安观止